Discovery
发布于 2020-09-23
发布于 3 天前
《候鸟》:献给那段逝去的岁月和每个人的青葱年华
发布于 2025-02-15
提取动态照片「Live Photo」的图片和视频
发布于 2024-01-22
【同合科技×米未传媒】综艺制作AI出图软件——竞品调研
发布于 2023-12-20
2024,属于全中国的Gap Year要来了
发布于 2023-12-14
4个人,估值10亿 | 7个人,负债10万
发布于 2023-07-23
同合科技 – 「途拍小程序」项目 – 本地生活新玩法~
发布于 2023-06-27
关于websocket、不同线程之间通信的两个主流方案
发布于 2023-06-13
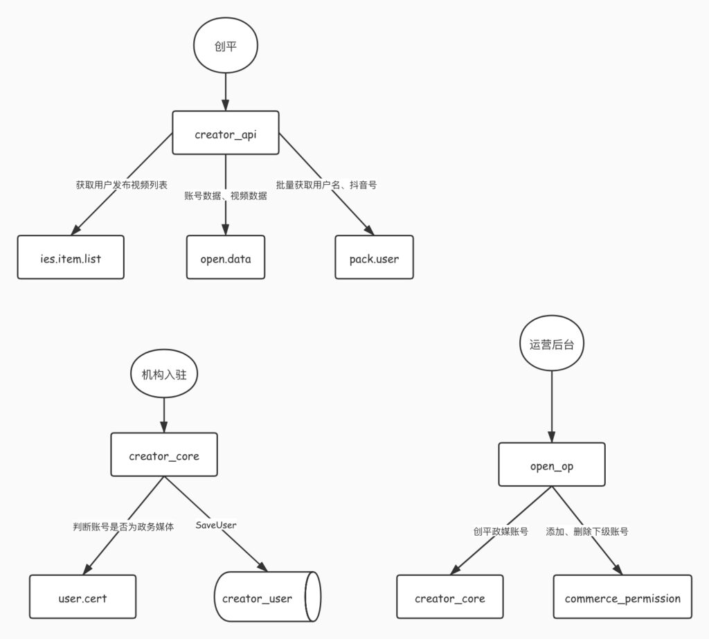
腾讯·大粤网 – 政务媒体帐号矩阵 – 架构设计
发布于 2023-06-11




























